Конвейер для поиска и анализа маркёров нарушений внимания, исполнительного контроля и распознавания речи у детей на основе поведенческих, нейрофизиологических и генетических данных
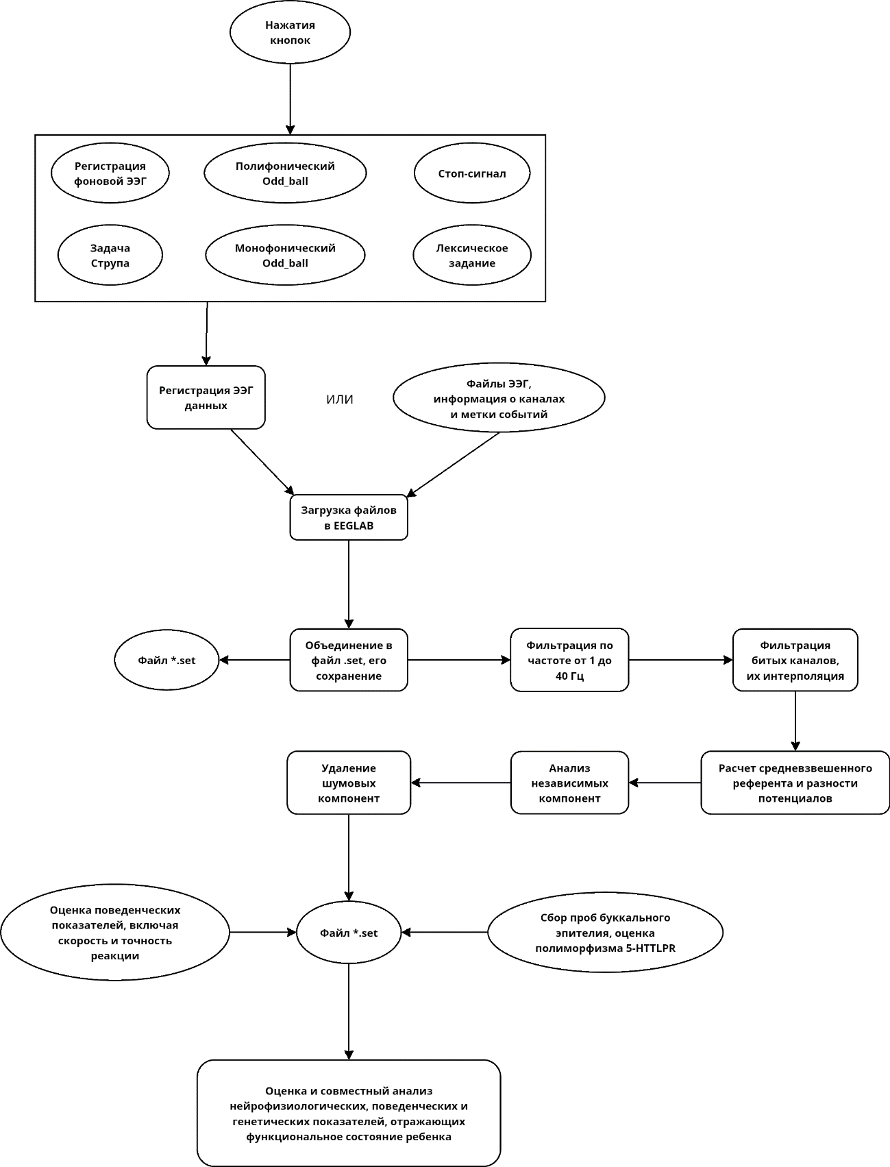
ВВЕДЕНИЕ. Функционал конвейера Цель работы –диагностика когнитивных отклонений у детей на основе анализа поведенческих, нейрофизиологических и генетических маркёров. Актуальность исследования определяется быстрым распространением когнитивных нарушений у детей и необходимостью их диагностики. Комплексная методика оценки когнитивных отклонений у детей, основанная на анализе поведенческих, нейрофизиологических и генетических методов разработана впервые. Фундаментальная значимость: созданный конвейер позволяет проводить анализ зависимостей между разными факторами регуляции когнитивных функций у детей: поведенческим, нейрофизиологическим и генетическим. Прикладное значение: конвейер позволяет выявлять когнитивные отклонения лёгкой и средней тяжести в развитии детей и определять направления их коррекции. ОБЩЕЕ ОПИСАНИЕ КОНВЕЙЕРА. Разработанный конвейер объединяет несколько специализированных инструментов, каждый из которых решает специфические задачи на различных этапах сбора и анализа данных, что обеспечивает систематический подход к выявлению наиболее полного набора поведенческих и нейрофизиологических маркеров, отражающих состояние системы внимания, исполнительного контроля поведения и способности к поиску грамматических ошибок. В тесте odd-ball школьнику в случайном порядке предлагается 250 целевых и не целевых звуковых стимулов с интервалом 1500 мс. Оценивается реакция на эти стимулы. С помощь программы EEGlab_toolbox строятся амплитудно-временные графики для локализации пиков вызванных потенциалов. Для каждого пика строятся карты топографического распределения их амплитуды на поверхности коры мозга и определяются области коры мозга, в которых реакция на целевой и нецелевой стимулы значимо различается. При помощи таргетного секвенирования ДНК устанавливается генотип каждого обследуемого по гену транспортера серотонина 5-HTTLPR. Схема конвейера для диагностики когнитивных функций у детей представлена на рисунке Ж.45. Он обеспечивает регистрацию и обработку поведенческих, нейрофизиологических и генетических данных в условиях селективного внимания, регуляции целенаправленных действий, а также при выполнении тестов на распознавание письменной речи.

Рисунок Ж.45 – Общая схема работы конвейера
Работа конвейера начинается либо с проведения ЭЭГ эксперимента, либо с непосредственной подачи уже собранных данных в программу EEGLAB (ЭЭГ, метки событий, информация о расположении регистрирующих электродов на поверхности головы) ПЕРЕЧЕНЬ ПО И БАЗ ДАННЫХ, НЕОБХОДИМЫХ ДЛЯ РАБОТЫ КОНВЕЙЕРА. ATLAB (версия R2017a) – среда для реализации программ обработки ЭЭГ сигналов, EEGLAB_toolbox (v.14.1.2) – программный пакет для предобработки ЭЭГ, ERPlab (v12.10) – программный пакет для анализа вызванных потенциалов головного мозга, SPSS (v24) программа для статистической обработки данных, Inquisit Millisecond Software (v.6) – программная среда для проектирования и реализации экспериментальных сценариев. Для получения данных по вариабельности генов-кандидатов у испытуемых берутся пробы буккального эпителия для последующего выделения ДНК, секвенирования и выяв-ления полиморфных вариантов генов. Геномная ДНК выделяется при помощи набора «Биосилика» (Россия). Перечень секвенируемых генов-кандидатов зависит от конкретных целей обследования и может меняться для разных групп участников. ДЕМОНСТРАЦИОННЫЕ РЕЗУЛЬТАТЫ. С помощью конвейера апробированы методики построения карт функциональной активности головного мозга в условиях выполнения тестов на: (а) селективное внимание (рисунок Ж.46), (б) исполнительный контроль (рисунок Ж.47) и (в) распознавание грамматической структуры письменной речи и фоновой активности мозга. Выявлены генетические маркёры, отражающие индивидуальные особенности развития когнитивных функций у детей. Показано, что аллельный полиморфизм транспортёра серотонина 5-HTTLPR является одним из факторов, определяющих динамику возрастного развития функций внимания у детей (рисунок Ж.48).

Рисунок Ж.46 – Топография позитивного пика вызванных потенциалов (330-380 мс) в лобной коре в ответ на не-целевой (слева) и целевой (справа) стимулы для полифонического теста Go/noGo у ребёнка без когнитивных отклонений. Функциональная карта отражает различия в реакциях мозга на целевой и нецелевой сигнал, что является условием выполнения когнитивной селекции. В ответ на целевой сигнал наблюдается увеличение амплитуды мозгового ответа в медиальной лобной коре, которая отсутствует в ответ на нецелевой сигнал

Рисунок Ж.47 – Корковое топографическое распределение пост-моторного пика в активационном условии стоп-сигнал у ребёнка без когнитивных нарушений. Наблюдается позитивный мозговой ответ в областях моторной коры как левого, так и правого полушария

Рисунок Ж.48 – Взаимодействие основных эффектов факторов «обследование» на «генотип» для z-трансформированного показателя правильных нажатий в тесте go/noGo, выявленное при помощи ANOVA. Транспортёр серотонина – белок, осуществляющий обратный захват серотонина в синаптической щели. Полиморфизм 5-HTTLPR предполагает, что у каждого человека может быть один из трёх генотипов по транспортёру серотонина – (1) LL – у человека имеется только длинный транспортёр, (2) LS у человека имеется как длинный, так и короткий транспортёр, (3) SS у человека имеется только короткий транспортёр серотонина. Приведены результаты обследований группы детей, выполненных с интервалом в один год. Показано влияние генотипа на динамику возрастного развития когнитивных функций у детей с 7 до 10 лет. Можно видеть, что при первом (возраст 7 лет) и втором (возраст 8 лет) обследованиях дети с генотипом SS выполняют задание хуже, чем дети с генотипами LL и LS, но при третьем (возраст 10 лет) обследовании их показатель существенно улучшается